供稿:党委宣传部 文:乔希 |
审核:刘永礼 |
发布:2025/08/26
党委宣传部讯 根据上级部门的部署安排,日前,学校顺利完成“红动齐鲁”山东省第七届红色故事讲解大赛、“我们的价值观我们的中国梦”大学生宣讲大赛的校内选拔推荐工作。
自接到赛事通知后,党委宣传部第一时间统筹安排,联合校团委开展组织活动,以“动员全覆盖、指导精准化”为原则系统推进备赛工作,通过多部门联动、校园新媒体矩阵等渠道广泛宣传赛事要求,鼓励学子立足红色历史、时代实践,将青春感悟融入作品创作。
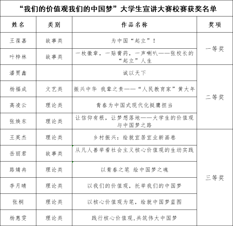
据统计,两项活动共收到师生作品近百件,内容涵盖红色历史解读、时代精神诠释、青春担当表达等多个维度,充分展现了学子参与红色文化传播的热情与积极性。为确保校内选拔的专业性与公平性,学校组建专业评审团队,围绕主题契合度、内容原创性、表达感染力、青年视角独特性等标准,对参赛作品进行评审并最终确定推荐省赛作品名单。
据悉,“红动齐鲁”山东省第七届红色故事讲解大赛校级评选共产生一等奖3项、二等奖4项、三等奖6项;“我们的价值观我们的中国梦”大学生宣讲大赛校级评选共产生一等奖2项、二等奖4项、三等奖6项。

